[Das Ausmaß und die Determinanten von Empathie bei Medizinstudenten aus arabischsprachigen Ländern: Eine systematische Überprüfung]
Soumaya Benmaarmar 1Hind Bourkhime 2
Ibtissam El Harch 1
Karima El Rhazi 1
1 Universität Sidi Mohamed Ben Abdellah, Fakultät für Medizin und Pharmazie von Fez, Abteilung für Epidemiologie, klinische Forschung und Gemeinschaftsgesundheit, Fez, Marokko
2 Sidi Mohamed Ben Abdellah Universität, Fakultät für Medizin und Pharmazie von Fez, Biostatistik- und Informatikabteilung, Abteilung für Epidemiologie, klinische Forschung und Gemeinschaftsgesundheit, Fez, Marokko
Zusammenfassung
Ziel: Diese systematische Übersichtsarbeit zielt darauf ab, das Maß an Empathie unter Medizinstudenten in arabischsprachigen Ländern zu untersuchen und seine Determinanten zu analysieren.
Methoden: In Übereinstimmung mit den Preferred Reporting Items for Systematic Reviews and Meta-Analyses 2022 (PRISMA) führten die Autoren eine systematische Recherche von Studien durch, die das Ausmaß und die Determinanten von Empathie unter Medizinstudenten in arabischsprachigen Ländern untersuchten. Es wurden die Datenbanken PubMed, Scopus, Web of Science und Google Scholar durchsucht.
Ergebnisse: Es wurden zehn Studien aus sechs Ländern einbezogen. Neun davon hatten ein Querschnittsstudiendesign. Der Grad der Empathie wurde in sieben Studien mit der Jefferson-Skala und in zwei Studien mit dem Interpersonal Reactivity Index gemessen. Der Mittelwert der Empathieskala lag zwischen 97,65±14,10 und 106,55±19,16 in den Studien, die die Jefferson-Skala für Empathie verwendeten. Die mit Empathie assoziierten Faktoren waren das Geschlecht; bei weiblichen Studenten wurde ein hohes Maß an Empathie festgestellt. Andere Faktoren wurden im Zusammenhang mit Empathie untersucht, z. B. die Präferenz für ein Fachgebiet (Chirurgie oder Medizin, „menschenorientierte“ Fachgebiete oder „technologieorientierte Fachgebiete“), familiäre Faktoren (Familienstand der Eltern, zufriedenstellende Beziehung zu den Eltern, Bildungsniveau der Eltern und Haushaltseinkommen) und Faktoren im Zusammenhang mit der medizinischen Ausbildung (akademische Leistung, Studienjahr und Art des Lehrplans), aber die Ergebnisse sind uneinheitlich.
Schlussfolgerung: Dies ist die erste systematische Übersichtsarbeit, die die Determinanten von Empathie bei arabischen Medizinstudenten illustriert. Unsere Ergebnisse zeigten unterschiedliche Ergebnisse zu den Determinanten der Empathie. Weitere Studien könnten eine umfassende Erforschung dieser Fähigkeit gewährleisten, um die Arzt-Patienten-Beziehung und das Patientenmanagement in der arabischen Welt zu verbessern.
Schlüsselwörter
Empathie, Medizinstudenten, arabischsprachige Länder, systematische Überprüfung
1. Einleitung
Empathie ist ein grundlegender Aspekt der Kommunikation zwischen medizinischem Fachpersonal und Patienten im medizinischen Bereich. Hojat et al. definieren Empathie in Situationen der Patientenbetreuung als „ein kognitives Attribut, das die Fähigkeit beinhaltet, die inneren Erfahrungen und die Perspektive des Patienten zu verstehen, und die Fähigkeit, dieses Verständnis zu kommunizieren“ [1]. Die Rolle des Einfühlungsvermögens in der Arzt-Patienten-Beziehung lässt sich in der Tat auf mehreren Ebenen sehen. Auf biologischer Ebene senkt Empathie bei Diabetikern und Patienten mit Dyslipidämie das Hämoglobin A1c und das Low-Density-Lipoprotein-Cholesterin [2]. Derksen et al. [3] haben gezeigt, dass die Empathie des Arztes mit der Patientenzufriedenheit, einer geringeren Angst und Belastung der Patienten und besseren klinischen Ergebnissen korreliert. Empathie senkt auch das Risiko eines Burn-outs bei Angehörigen der Gesundheitsberufe [4].
Die American Medical Education Association führt Empathie als eines der wesentlichen Lernziele für die Ausbildung von Medizinstudenten auf [5]. Sie ist auch eine der zentralen Kommunikationsqualitäten, die im kanadischen Can-MED-Rahmen für Ärzte genannt werden ([6], S.17).
In Anlehnung an diese Empfehlungen und in Anbetracht der grundlegenden Rolle der Empathie wurden zahlreiche Studien durchgeführt, um das Niveau der Empathie, ihre Entwicklung während der Studienjahre und ihre Determinanten bei Medizinstudenten zu bewerten [7], [8], [9]. Die Ergebnisse dieser Studien zeigen, dass das Geschlecht, die Präferenz für ein bestimmtes Fachgebiet, soziodemografische und psychologische Faktoren die Empathie von Medizinstudenten beeinflussen können. Es wurde auch festgestellt, dass Empathie von der Kultur beeinflusst wird. In der systematischen Übersichtsarbeit von Anderson et al. [7] gaben Medizinstudenten aus nicht-westlichen Ländern niedrigere Empathiewerte an als Studenten aus westlichen Ländern. In der von Afifi et al. [10] durchgeführten Studie zeigten arabische Studenten im Vergleich zu nicht-arabischen Studenten ein geringeres Maß an Empathie. Aus diesem Grund erscheint es wichtig, die Daten zu dieser Kompetenz und den damit verbundenen Faktoren in der arabischen Region zu verstehen, um die medizinische Ausbildung in diesen Ländern zu verbessern. Ziel dieser systematischen Übersichtsarbeit war es daher, das Niveau der Empathie und die damit verbundenen Faktoren bei Medizinstudenten aus arabischen Ländern zu untersuchen.
2. Methoden
2.1. Suchstrategie
Die Überprüfung wurde gemäß den PRISMA-Richtlinien [11] durchgeführt. Wir haben im März 2022 eine systematische Recherche durchgeführt. Es wurden drei Datenbanken durchsucht: PubMed (MEDLINE), Scopus und Web of Science. Die folgenden Suchbegriffe wurden verwendet: (Empathie) AND (Medizinstudent) AND (Arab OR Algerien OR Bahrain OR Komoren OR Dschibuti OR Ägypten OR Irak OR Jordanien OR Kuwait OR Libanon OR Libyen OR Mauretanien OR Marokko OR Oman OR Palästina OR Katar OR Saudi Arabien OR Somalia OR Sudan OR Syrien OR Tunesien OR Vereinigte Arabische Emirate OR Jemen). Bei den oben genannten Ländern handelt es sich um die Länder der Arabischen Liga.
Darüber hinaus wurde eine Google-Scholar-Suche durchgeführt und die Referenzlisten der in Frage kommenden Artikel wurden auf weitere relevante Studien überprüft.
2.2. Einschluss- und Ausschlusskriterien
Einschlusskriterien
Die in diese Übersichtsarbeit aufgenommenen Studien waren quantitativ, originell, haben den Grad der Empathie gemessen, unabhängig von der verwendeten Messskala, und haben die damit verbundenen Faktoren bei Medizinstudenten in arabischen Ländern untersucht. Hinsichtlich der Sprache und des Veröffentlichungsjahres wurden keine Einschränkungen gemacht.
Ausschlusskriterien
Ausgeschlossen wurden Studien, die die Determinanten von Empathie bei Krankenpflegeschülern, Zahnmedizinstudenten, Pharmaziestudenten oder Gesundheitspersonal untersuchten, sowie Dokumente der grauen Literatur (Dissertationen, Konferenzzusammenfassungen usw.), qualitative und Validierungsstudien.
2.3. Datenextraktion
Die Studien wurden in EXCEL Version 2013 importiert. Nach der Deduplizierung bewerteten zwei Reviewer unabhängig voneinander die Titel und Zusammenfassungen der Artikel, um festzustellen, ob die Einschlusskriterien erfüllt waren. Die anschließende Volltextprüfung führte zum Ausschluss weiterer Artikel. Auftretende Unstimmigkeiten wurden durch Diskussionen zwischen den beiden Gutachtern gelöst, bis ein Konsens erzielt wurde. Die in Frage kommenden Studien wurden dann von den beiden Gutachtern geprüft, und die relevanten Informationen der Studien wurden erfasst. Dazu gehörten Autor, Studiendesign, Veröffentlichungsjahr, Ort, Stichprobengröße, die zur Messung des Empathiegrades verwendete Skala, der Grad der Empathie und die damit verbundenen Faktoren.
2.4. Bewertung der Qualität
Die Autoren bewerteten das Verzerrungsrisiko (ROB) anhand der STROBE-Checkliste (Strengthening of Observational Studies in Epidemiology) [12]. Dabei handelt es sich um eine Checkliste, die aus 22 Punkten besteht, die die verschiedenen Arten von Verzerrungen bewerten. Die Punkte wurden in 8 Qualitätsbewertungskriterien gruppiert: Stichprobengröße, Stichprobenmethodik, Beantwortungsrate, Ergebnismessungen, statistische Analysen, Studienbegrenzung, ethische Erwägungen und Kontrolle von Verwechslungen (siehe Anhang 1 [Anh. 1], Tabelle S1). Die jeder überprüften Studie zugewiesenen Punkte reichten von 0 bis 8 (0, wenn keines der Kriterien erfüllt war, und 8, wenn alle Kriterien erfüllt waren). Die Summe der zugewiesenen Punkte stellte die Gesamtqualitätsbewertung einer Studie dar. Die Studien wurden als von geringer Qualität (Punktzahl ≤3), von mittlerer Qualität (4-6) und von hoher Qualität (≥7) eingestuft [13].
3. Ergebnisse
3.1. Eingeschlossene Studien
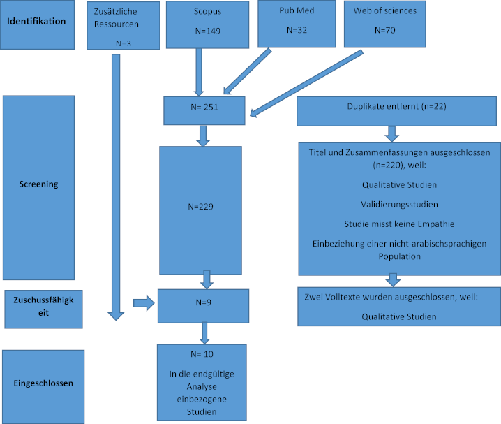
Wie in Abbildung 1 [Abb. 1] dargestellt, wurden im Rahmen der Suchstrategie 251 Artikel aus Datenbanken abgerufen, wobei 22 Duplikate gefunden wurden, so dass sich insgesamt 229 Artikel ergaben. Nach dem Screening der Titel und Zusammenfassungen wurden 220 Artikel ausgeschlossen, weil sie qualitativ waren, keine Medizinstudenten einschlossen, Validierungsstudien waren oder nicht-arabische Medizinstudenten betrafen. Nach dem Volltextscreening wurden zwei qualitative Studien ausgeschlossen und sieben Artikel, die die Einschlusskriterien erfüllten, aufgenommen. Bei der Suche in Google Scholar und in den Referenzen der Studien wurden drei weitere Studien gefunden. Insgesamt wurden zehn Artikel ausgewertet.
Abbildung 1: Diagramm, das den Suchprozess zur Identifizierung der in diese systematische Überprüfung einbezogenen Artikel gemäß den PRISMA-Richtlinien zeigt
3.2. Merkmale der Studie
Studiendesign und Stichprobenumfang
Von den 10 Studien, die in die Überprüfung einbezogen wurden, waren 9 Studien Querschnittsstudien [10], [14], [15], [16], [17], [18], [19], [20], [21] und 1 Studie war eine Längsschnittstudie [22]. Die Stichprobengrößen der Querschnittsstudien variierten zwischen 40 [21] und 1110 Teilnehmern [14]. Bei der Längsschnittstudie wurde die Stichprobengröße nicht angegeben [22] (siehe Anhang 2 [Anh. 2]).
Skalen
Das Maß an Empathie wurde in sieben Studien [14], [15], [16], [17], [18], [19], [20] mit der Jefferson-Skala und in zwei weiteren Studien [10] und [21] mit dem Interpersonal Reactivity Index (IRI) erfasst. In der Studie von Arain et al. wurde die Messskala nicht angegeben [20].
Land
Die Studien wurden in sechs verschiedenen arabischen Ländern durchgeführt: Saudi-Arabien [14], [15], [19], [20], Libanon [22], Irak [17], Kuwait [16], Marokko [18] und die Vereinigten Arabischen Emirate [10], [21].
Qualitätsbeurteilung und Risiko der Verzerrung in den eingeschlossenen Studien
Die Skala zur Bewertung der Qualität der eingeschlossenen Studien zeigte, dass acht Studien von mittlerer Qualität waren, während zwei Studien von geringer Qualität waren. Die Einzelheiten der Qualitätsbewertung sind in Anhang 1 [Anh. 1], Tabelle S2 aufgeführt.
Grad des Einfühlungsvermögens
In Studien, in denen Empathie anhand der Jefferson-Skala für Empathie gemessen wurde, lag der Durchschnittswert zwischen 97,65±14,10 [18] und 106,55±19,16 [14]. In der Studie von Afifi et al. [10] lag der Mittelwert der Empathiewerte in der Studie, die den IRI verwendete, bei 64,7±12,3. In der Studie von Hashim et al. [21] lag er bei 54,9±5,6 bei Frauen und 51,8±7,1 bei Männern.
Geschlecht
Von den zehn Studien untersuchten acht den Zusammenhang zwischen dem Geschlecht und dem Grad der Empathie [14], [15], [16], [17], [18], [19], [20], [21]. In einigen Studien [16], [17], [18], [19] wiesen weibliche Schüler signifikant höhere Empathiewerte auf als männliche Schüler, außer in der Studie von Arain et al., in der der umgekehrte Zusammenhang beobachtet wurde [20]. In anderen Studien war das Empathieniveau bei weiblichen Studierenden höher, aber es wurden keine signifikanten Unterschiede festgestellt [14], [15], [21].
Entwicklung der Empathiewerte über die Bildungsstufen hinweg
In fünf Studien wurde die Entwicklung der Empathiewerte von Schülern über die Schuljahre hinweg untersucht [14], [16], [17], [19], [22]. Zwei Studien berichteten, dass die Werte für Empathie mit steigendem Bildungsniveau abnahmen [19], [22]. In der irakischen Studie [17] wurde ein Rückgang des Empathiewertes bis zum vierten Jahr festgestellt. In einer Studie wurde ein höheres Maß an Empathie bei Medizinstudenten in einem fortgeschrittenen Jahr des Medizinstudiums festgestellt [14]. In der in Kuwait durchgeführten Studie [16] stieg das Empathieniveau bis zum vierten Studienjahr an und nahm dann ab.
Präferenzen für das Fachgebiet
Vier Querschnittsstudien [14], [15], [16], [17] untersuchten einen möglichen Zusammenhang zwischen den Empathiewerten und den Facharztpräferenzen der Studierenden. In einer Studie wurde festgestellt, dass Studierende, die ein „menschenorientiertes“ Fachgebiet bevorzugten, ein höheres Maß an Empathie aufwiesen als Studierende, die ein technikorientiertes Fachgebiet wählten [17]. Eine andere Studie zeigte höhere Werte bei Studenten, die Chirurgie bevorzugten, als bei denen, die Medizin bevorzugten [15]. In den beiden anderen Studien [14], [16] wurden keine statistisch signifikanten Unterschiede im Empathiegrad zwischen den Studierenden mit verschiedenen bevorzugten Fachrichtungen festgestellt.
Familiäre Faktoren
Die Studien von Hassan et al. [16] und Ayuob et al. [14] untersuchten den Zusammenhang zwischen dem Grad der Empathie und den familiären Faktoren der Schüler, wie Bildung der Eltern, Familieneinkommen, Familienstand der Eltern, zufriedenstellende Beziehung zu den Eltern und ein kranker Angehöriger. In beiden Studien wurde Empathie mit einer zufriedenstellenden Beziehung zu den Eltern in der Familie in Verbindung gebracht. In der Studie von Hassan et al. [16] erhöhen ein hohes Familieneinkommen und ein hohes Bildungsniveau der Mutter sowie das Vorhandensein eines kranken Verwandten den Grad der Empathie. In einer saudi-arabischen Studie [14] war ein stabiler Familienstand der Eltern während der medizinischen Ausbildung mit einem hohen Maß an Empathie verbunden.
Psychologische Faktoren: Stress und Persönlichkeitsmerkmale
Der Zusammenhang zwischen Stress und Empathie wurde nur in der Studie von Hassan et al. [16] untersucht und zeigte eine positive Korrelation. In derselben Studie [16] wurde der Zusammenhang zwischen fünf verschiedenen Persönlichkeitsaspekten (Aggression und Feindseligkeit, impulsive Sensationslust, Neurotizismus und Ängstlichkeit, Aktivität und Soziabilität) und dem Empathieniveau untersucht, aber es wurde kein signifikanter Zusammenhang gefunden.
Akademische Faktoren
Akademische Leistung
Drei Studien untersuchten den Zusammenhang zwischen schulischen Leistungen und Empathie [15], [16], [19]. Zwei Studien [15], [19] ergaben, dass ein hohes Maß an Empathie mit guten akademischen Leistungen verbunden war, während eine Studie [16] keinen signifikanten Zusammenhang zeigte.
Umstände des Praktikums
In der marokkanischen Studie [18] wurde der Einfluss der Praktikumsbedingungen (Transportzeit, Entfernung zwischen Wohnung und Krankenhaus) auf das Einfühlungsvermögen untersucht, aber es wurde kein signifikanter Zusammenhang festgestellt.
Lehrplan
In der libanesischen Studie [22] untersuchten die Autoren die Auswirkungen des neuen medizinischen Curriculums, das darauf abzielte, die Empathie, das Mitgefühl und die Fürsprache der Studenten durch die Einführung der Kurse Ärzte, Patienten und Gesellschaft, Sozialmedizin und globale Gesundheit sowie Lerngemeinschaften und klinische Fähigkeiten zu verbessern. Bei den Studierenden, die das neue Curriculum befolgten, wurden höhere Empathiewerte festgestellt als bei denen, die das traditionelle, nur auf den Grundlagenwissenschaften basierende Curriculum befolgten.
Sprache der Kommunikationskurse
Die Studie von Hashim et al. [21] zeigte, dass das Erlernen von Kommunikationskursen in einer Sprache, die nicht die Muttersprache der Schüler ist, mit einem niedrigen Empathieniveau der Schüler verbunden ist.
4. Diskussion
Ziel dieser systematischen Übersichtsarbeit war es, den Grad der Empathie und ihre Determinanten unter arabischen Medizinstudenten zu untersuchen. Die Ergebnisse der eingeschlossenen Studien zeigten ein unterschiedliches Maß an Empathie. Die Untersuchung der damit zusammenhängenden Faktoren ergab ein hohes Maß an Empathie bei Studentinnen. Es zeigte sich auch, dass andere Faktoren (soziodemografische, kulturelle, akademische und psychologische) den Grad der Empathie beeinflussen, aber die Ergebnisse sind unterschiedlich.
In den Studien, die die Jefferson-Skala verwendeten, lag das Empathieniveau zwischen 97,65±14,10 und 106,55±19,16. Diese Werte waren niedriger als in den USA [23], dem Vereinigten Königreich [24], Argentinien [25], Spanien [26], Peru [27] und Brasilien [28] und höher als in Portugal [29], Pakistan [30], Indien [31] und Iran [32]. Dieser Unterschied kann auf kulturelle, psychologische und soziale Unterschiede zwischen den Ländern zurückzuführen sein [33]. Die saudischen Schüler erzielten die höchsten Empathiewerte [14], [15], [19].
Die Entwicklung des Empathieniveaus über die Jahre der medizinischen Ausbildung ist in dieser Übersicht sehr heterogen. Einige Studien zeigten, dass das Niveau im Laufe der Jahre anstieg, andere wiederum zeigten ein niedriges Empathieniveau im letzten Studienjahr. Diese Ergebnisse stimmen mit den Resultaten einer neueren systematischen Übersichtsarbeit überein, die nicht spezifisch für den arabischen Kontext ist [7]. Die Gründe für den Rückgang der Empathie im Laufe des Medizinstudiums werden in der Übersichtsarbeit von Neumann et al. [8] erläutert, die Stress (Burnout, verminderte Lebensqualität, Depression, Stress) als Hauptfaktor für die Beeinflussung der Empathie bei Medizinstudenten identifizierten. Aspekte des versteckten Curriculums wie Misshandlung durch Vorgesetzte, mangelnde soziale Unterstützung durch die Familie, Anfälligkeit der Studenten für Krankheit und Tod können zum Rückgang der Empathie beitragen. Darüber hinaus werden auch unangemessene Lernumgebungen und das Fehlen geeigneter Vorbilder als mögliche Gründe für den Rückgang des Einfühlungsvermögens angeführt. Der Anstieg des Empathieniveaus während des Medizinstudiums könnte jedoch den Einfluss des medizinischen Ausbildungsprogramms widerspiegeln, das auf Kursen zur Entwicklung von Empathie und der Arzt-Patienten-Beziehung, einer intensiveren klinischen Ausbildung und mehr Interaktion mit Patienten beruht [8], [34].
Die meisten Studien ergaben eine Tendenz zu einem höheren Maß an Empathie bei weiblichen Studenten im Vergleich zu männlichen Studenten. Dieses Ergebnis steht im Einklang mit Literaturdaten [7]. Das hohe Maß an Empathie bei Frauen hängt damit zusammen, dass Frauen stärker auf emotionale Hinweise reagieren, mehr Verständnis für Gefühle aufbringen und den Patienten mehr Aufmerksamkeit schenken als Männer, was zu einer besseren empathischen Beziehung führt [35]. Auch biologische und genetische Faktoren können diesen Unterschied erklären [36].
Die Auswirkungen psychologischer Faktoren auf das Empathieniveau von Studierenden sind in dieser Übersicht nur unzureichend untersucht. Nur eine Studie [16] hat den Einfluss von Stress untersucht und eine positive Korrelation mit dem Empathieniveau festgestellt. Frühere Studien [37] berichteten jedoch, dass Stress ein Hauptfaktor für den Rückgang des Einfühlungsvermögens bei Medizinstudenten ist. Dieselbe Studie [16] zeigte keinen Zusammenhang zwischen Persönlichkeitsmerkmalen und dem Grad der Empathie bei Studenten, im Gegensatz zu den Daten in der Literatur, die bestätigen, dass Empathie mit der Persönlichkeit zusammenhängt [26], [37], [38], [39], [40].
Die Auswirkungen der familiären Faktoren der Schüler auf ihre Empathiefähigkeit wurden in ausgewählten Studien und sogar in der Literatur nur selten untersucht, und die Ergebnisse sind kontrovers. In der Studie von Hassan et al. [16] war eine hohe Schulbildung der Mutter mit einem höheren Empathieniveau verbunden. Im Gegensatz dazu zeigte eine brasilianische Studie [41], dass Schüler, deren Eltern keinen höheren Bildungsabschluss hatten, ein höheres Empathieniveau aufwiesen als diejenigen, die mindestens einen Elternteil mit einem hohen Bildungsabschluss hatten. In dieser Übersichtsarbeit wiesen Schüler, die mit der Beziehung zu ihren Eltern zufrieden sind, ein höheres Maß an Empathie auf; dieselbe Beobachtung machten Hojat et al. [42]. Eine Studie in der aktuellen Übersichtsarbeit [14] zeigte, dass eine Erfahrung mit einem Patienten in der Familie signifikant mit hohen Empathiewerten verbunden war. Andere Studien [41], [43] zeigten dagegen keinen Zusammenhang zwischen dem Empathiewert und der Familienanamnese einer chronischen oder schweren Erkrankung.
Neben den oben beschriebenen Faktoren können auch das Ausbildungsumfeld und das Lehrplanmodell, das an den verschiedenen Medizinuniversitäten praktiziert wird, einen Einfluss auf die Erhöhung oder Verringerung des Empathieniveaus haben. In dieser Übersichtsarbeit zeigte die libanesische Studie [22] den Einfluss des Lehrplans auf das Empathieniveau der Medizinstudenten. Ähnliche Ergebnisse wurden in verschiedenen Studien [29], [44] festgestellt, die zeigen, dass ein Lehrplan, der auf Kursen zur Verbesserung der Kommunikationsfähigkeit und der Arzt-Patienten-Beziehung basiert, die Empathiefähigkeit erhöhen kann. Die libanesische Studie [22] zeichnet sich durch ihre Qualität aus, da es sich um eine Längsschnittstudie mit mehreren Kohorten handelt, die nicht nur die Empathie, sondern auch das Lernumfeld und Aspekte des versteckten Curriculums untersucht. Sie könnte als beispielhafte Studie hervorgehoben werden.
In der Kohorte von Hashim et al. [21] hatte das Erlernen von Kommunikationsfähigkeiten in einer anderen Sprache als der Muttersprache einen negativen Einfluss auf den Grad der Empathie. Ähnliche Ergebnisse wurden in anderen Studien [45], [46] gefunden. In Übereinstimmung mit den Ergebnissen früherer Untersuchungen [34], [47] zeigten zwei Studien, dass höhere akademische Leistungen mit einem höheren Empathiegrad verbunden waren.
Diese Überprüfung weist einige Einschränkungen auf: Die erste bezieht sich auf einige methodische Schwierigkeiten. Einige Studien hatten kleine Stichprobengrößen [15], [21] und alle Studien wurden an einer einzigen Universität durchgeführt, wodurch die Ergebnisse dieser Studien weniger verallgemeinerbar sind und die externe Validität beeinträchtigt wird. Nur in einer der zehn Studien [14] wurde die ins Arabische übersetzte und validierte JSPE-Skala verwendet, und in der Umfrage von Arain et al. [20] fehlen Informationen über die zur Messung der Empathie verwendete Skala, ihre Bewertung und ihre psychometrischen Eigenschaften, was zu einer Informationsverzerrung führen kann. Die meisten Studien untersuchten eine minimale Anzahl von Faktoren, mit Ausnahme der in Kuwait durchgeführten Studie [16], die verschiedene Faktoren untersuchte: soziodemografische, schulische, familiäre und psychologische. Schließlich ist es möglich, dass einige relevante Studien unbeabsichtigt von der Analyse ausgeschlossen wurden, obwohl die Recherche in mehreren elektronischen Datenbanken durchgeführt wurde.
Zusammenfassend lässt sich sagen, dass dies die erste Studie ist, die Empathie bei arabischen Medizinstudenten untersucht. Sie umfasst jedoch nur zehn Studien aus allen arabischen Ländern und weist einige methodische Einschränkungen auf. Beim derzeitigen Stand der Forschung ist es nicht möglich, die Faktoren, die mit dem Grad der Empathie bei arabischsprachigen Medizinstudenten zusammenhängen, vollständig zu bestimmen. Dies unterstreicht den Bedarf an effektiveren Studien, die kulturelle, soziodemografische, psychologische, familiäre und akademische Faktoren berücksichtigen. Empfehlenswert sind auch Längsschnittstudien, um die Entwicklung der Empathie über die Studienjahre hinweg zu untersuchen. Wie bereits erwähnt, stützen sich Studien, die sich hauptsächlich mit dem Grad der Empathie und ihren Determinanten befassen, auf Empathieskalen, die meist in englischer Sprache durchgeführt werden. Es sind jedoch Validierungsstudien zu diesen Skalen erforderlich, um die Gültigkeit und Relevanz der Ergebnisse zu gewährleisten. Wir empfehlen außerdem weitere systematische Übersichten, die auch Studien über Empathie bei Angehörigen der Gesundheitsberufe und anderen Studierenden im medizinischen Bereich umfassen. Diese Studien werden das Wissen über den Grad der Empathie und ihre Determinanten verbessern, was sich positiv auf das Erlernen dieser Fähigkeit in arabischen medizinischen Schulen auswirken wird.
Förderung
Diese Arbeit wurde von der Sidi-Mohamed-Ben-Abdellah-Universität, der Fakultät für Medizin und Pharmazie von Fes und dem Hassan-II-Universitätskrankenhaus von Fes unterstützt.
Ethische Genehmigung
Aufgrund des Charakters der Studie war keine ethische Genehmigung erforderlich.
Interessenkonflikt
Die Autor*innen erklären, dass sie keinen Interessenkonflikt im Zusammenhang mit diesem Artikel haben.
Literatur
[1] Hojat M, Gonnella JS, Nasca TJ, Mangione S, Vergare M, Magee M. Physician empathy: definition, components, measurement, and relationship to gender and specialty. Am J Psychiatry. 2002;159(9):1563-1569. DOI: 10.1176/appi.ajp.159.9.1563[2] Hojat M, Louis DZ, Markham FW, Wender R, Rabinowitz C, Gonnella JS. Physicians’ empathy and clinical outcomes for diabetic patients. Acad Med. 2011;86(3):359-364. DOI: 10.1097/ACM.0b013e3182086fe1
[3] Derksen F, Bensing J, Lagro-Janssen A. Effectiveness of empathy in general practice: a systematic review. Br J Gen Pract. 2013;63(606):e76-e84. DOI: 10.3399/bjgp13X660814
[4] Wilkinson H, Whittington R, Perry L, Eames C. Examining the relationship between burnout and empathy in healthcare professionals: A systematic review. Burn Res. 2017;6:18-29. DOI: 10.1016/j.burn.2017.06.003
[5] Association of American Medical Colleges (AAMC). Report I. Learning Objectives for Medical Student Education. Guidelines for Medical Schools Medical School Objectives. Washington, DC: AAMC; 1998. Zugänglich unter/available from: https://www.aamc.org/media/24196/download?attachment
[6] Frank JR, Snell L, Sherbion J. Référentiel de compétences CanMEDS 2015 pour les médecins. Ottawa: Royal College of Physicians and Surgeons of Canada; 2015.
[7] Andersen FA, Johansen A-SB, Søndergaard J, Andersen CA, Hvidt EA. Revisiting the trajectory of medical students’ empathy, and impact of gender, specialty preferences and nationality: a systematic review. BMC Med Educ. 2020;20(1):52. DOI: 10.1186/s12909-020-1964-5
[8] Neumann M, Edelhäuser F, Tauschel D, Fischer MR, Wirtz M, Woopen C, Haramati A, Scheffer C. Empathy decline and its reasons: a systematic review of studies with medical students and residents. Acad Med. 2011;86(8):996-1009. DOI: 10.1097/ACM.0b013e318221e615
[9] Maximiano-Barreto MA, Fabrício D de M, Luchesi BM, Chagas MH. Factors associated with levels of empathy among students and professionals in the health field: a systematic review. Trends Psychiatry Psychother. 2020;42(2):207-215. DOI: 10.1590/2237-6089-2019-0035
[10] Afifi M. Cross sectional study on lifelong learning’s determinants among medical students in RAK Medical & Health Sciences University, UAE. J Pak Med Assoc. 2018;68(3):394-399.
[11] Page MJ, McKenzie JE, Bossuyt PM, Boutron I, HOffmann TC, Mulrow CD, Shamseer L, Tetzlaff JM, Akl EA, Brennan SE, Chou R, Glanvielle J, Grimshaw JM, Hróbjartsson A, Lalu MM, Li T, Loder EW, Mayo-Wilson E, McDonald S, McGuinnes LA, Stewart LA, Thomas J, Tricco AC, Welch VA, Whiting P, Moher D. The PRISMA 2020 statement: an updated guideline for reporting systematic reviews. BMJ. 2021; 72:n71. DOI: 10.1136/bmj.n71
[12] Cuschieri S. The STROBE guidelines. Saudi J Anaesth. 2019;13(Suppl 1):S31-S34. DOI: 10.4103/sja.SJA_543_18
[13] Akombi BJ, Agho KE, Hall JJ, Wali N, Renzaho AM, Merom D. Stunting, Wasting and Underweight in Sub-Saharan Africa: A Systematic Review. Int J Environ Res Public Health. 2017;14(8):863. DOI: 10.3390/ijerph14080863
[14] Ayuob NN, Alharthi̇ MS, Alahmadi̇ GG, Bokhary D, El Deek B. Is the Empathy Level of Medical Students at KAU Changeable along their Study Years? What is behind this Change? Med Sci. 2016;5(2):484-495.
[15] Hamed OA, Alahwal AM, Basri AH, Bukhari BM. Personal, Cultural and Academic Factors Affecting Empathy Score in Third Year Medical Students. Int J Educ Res. 2015;3(3):727-740.
[16] Hasan S, Al-Sharqawi N, Dashti F, AbdulAziz M, Abdullah A, Shukkur M, Bouhaimed M, Thalib L. Level of empathy among medical students in Kuwait University, Kuwait. Med Princ Pract. 2013;22(4):385-389. DOI: 10.1159/000348300
[17] Raof AM, Yassin BA. Measuring Empathy Levels among Kurdish Medical Students in Erbil City, Iraq: Cross-sectional study. Sultan Qaboos Univ Med J. 2016;16(1):e62-67. DOI: 10.18295/squmj.2016.16.01.011
[18] Jaafari M, Aalouane R, Aarab C, Rammouz I. A measurement of empathy among Moroccan medical students. Nurs Palliat Care. 2018;3(3):1-4. DOI: 10.15761/NPC.1000188
[19] Iqbal MZ, AlBuraikan AR, AlQarni AA, AlQahtani HA, AlOhail AM, AlMusaileem MM. Measuring empathy in medical students: A cross-sectional study. Pak Med Assoc. 2022;72(6):1101-1105. DOI: 10.47391/JPMA.3226
[20] Arain FR, Al-Bizrah NA, Alsalmi SA, Al Shalawi AM, Dhafar SO, Aldahasi WA, Alsofyany AS. Level of Patient Empathy among Medical Students of Saudi Medical College: A Cross-Sectional Survey. World Fam Med. 2019;17(12):4-11.
[21] Hashim MJ, Major S, Mirza DM, Prinsloo EA, Osman O, Amiri L, McLean M. Medical Students Learning Communication Skills in a Second Language: Empathy and expectations. Sultan Qaboos Univ Med J. 2013;13(1):100-106. DOI: 10.12816/0003202
[22] Zgheib NK, Dimassi Z, Arawi T, Badr KF, Sabra R. Effect of Targeted Curricular Reform on the Learning Environment, Student Empathy, and Hidden Curriculum in a Medical School: A 7-Year Longitudinal Study. J Med Educ Curric Dev. 2020;7:2382120520953106. DOI: 10.1177/2382120520953106
[23] Berg K, Blatt B, Lopreiato J, Jung J, Schaeffer A, Heil D, Owens T, Carter-Nolan PL, BGerg D, Veloski J, Darby E, Hojat M. Standardized Patient Assessment of Medical Student Empathy: Ethnicity and Gender Effects in a Multi-Institutional Study. Acad Med. 2015;90(1):105-111. DOI: 10.1097/ACM.0000000000000529
[24] Quince TA, Kinnersley P, Hales J, da Silva A, Horiarty H, Thiemann P, Hyde S, Brimicombe J, Wood D, Barclay M, Benson J. Empathy among undergraduate medical students: A multi-centre cross-sectional comparison of students beginning and approaching the end of their course. BMC Med Educ. 2016;16:92. DOI: 10.1186/s12909-016-0603-7
[25] Ulloque MJ, Villalba S, de Villalba TV, Fantini A, Quinteros S, Díaz-Narváez V. Empathy in medical students of Córdoba, Argentina. Arch Argent Pediat. 2019;117(2):81-86. DOI: 10.5546/aap.2019.eng.81
[26] Guilera T, Batalla I, Forné C, Soler-González J. Empathy and big five personality model in medical students and its relationship to gender and specialty preference: a cross-sectional study. BMC Med Educ. 2019;19(1):57. DOI: 10.1186/s12909-019-1485-2
[27] Málaga G, Gayoso D, Vásquez N. Empathy in medical students of a private university in Lima, Peru: A descriptive study. Medwave. 2020;20(4):e7905. DOI: 10.5867/medwave.2020.04.7905
[28] Santos MA, Grosseman S, Morelli TC, Giuliano IC, Erdmann TR. Empathy differences by gender and specialty preference in medical students: a study in Brazil. Int J Med Educ. 2016;7:149-153. DOI: 10.5116/ijme.572f.115f
[29] Santiago LM, Rosendo I, Coutinho ML, Maurício KS, Neto I, Simões JA. Comparing empathy in medical students of two Portuguese medicine schools. BMC Med Educ. 2020;20(1):153. DOI: 10.1186/s12909-020-02034-3
[30] Tariq N, Rasheed T, Tavakol M. A Quantitative Study of Empathy in Pakistani Medical Students: A Multicentered Approach. J Prim Care Community Health. 2017;8(4):294-299. DOI: 10.1177/2150131917716233
[31] Chatterjee A, Ravikumar R, Singh S, Singh Chauhan P, Goel M. Clinical empathy in medical students in India measured using the Jefferson Scale of Empathy-Student Version. J Educ Eval Health Prof. 2017;14:33. DOI: 10.3352/jeehp.2017.14.33
[32] Khademalhosseini M, Khademalhosseini Z, Mahmoodian F. Comparison of empathy score among medical students in both basic and clinical levels. J Adv Med Educ Prof. 2014;2(2):88-91.
[33] Chopik WJ, O’Brien E, Konrath SH. Differences in Empathic Concern and Perspective Taking Across 63 Countries. J Cross-Cult Psychol. 2017;48(1):23-38. DOI: 10.1177/0022022116673910
[34] Nazir M, Alhareky M, Alqahtani A, Alsulaimi L, Alotaibi R, Yousef N, Abushal F, Alhumaid J. Measuring Empathy among Dental Students and Interns: A Cross-Sectional Study from Dammam, Saudi Arabia. Int J Dent. 2021;2021:5584423. DOI: 10.1155/2021/5584423
[35] Hojat M, Mangione S, Nasca TJ, Rattner S, Erdmann JB, Gonnella JS, Magee M. An empirical study of decline in empathy in medical school. Med Educ. 2004;38(9):934-941. DOI: 10.1111/j.1365-2929.2004.01911.x
[36] Christov-Moore L, Simpson EA, Coudé G, Grigaityte K, Iacoboni M, Ferrari PF. Empathy: Gender effects in brain and behavior. Neurosci Biobehav Rev. 2014;46 Pt 4(Pt 4):604-627. DOI: 10.1016/j.neubiorev.2014.09.001
[37] Park KH, Kim D, Kim SK, Yi YH, Jeong JH, Chae J, Hwang J, Roh HR. The relationships between empathy, stress and social support among medical students. Int J Med Educ. 2015;6:103-108. DOI: 10.5116/ijme.55e6.0d44
[38] Abe K, Niwa M, Fujisaki K, Suzuki Y. Associations between emotional intelligence, empathy and personality in Japanese medical students. BMC Med Educ. 2018;18(1):47. DOI: 10.1186/s12909-018-1165-7
[39] Roh H, Park KH, Ko HJ, Kim DK, Son HB, Shin DH, Lee SH, Jung HY, Heo D. Understanding medical students’ empathy based on Enneagram personality types. Korean J Med Educ. 2019;31(1):73-82. DOI: 10.3946/kjme.2019.120
[40] Airagnes G, du Vaure CB, Galam E, Bunge L, Hoertel N, Limosin F, Jaury P, Lemogne C. Personality traits are associated with cognitive empathy in medical students but not with its evolution and interventions to improve it. J Psychosom Res. 2021;144:110410. DOI: 10.1016/j.jpsychores.2021.110410
[41] Silva JT, Toledo Júnior A. Association between emotional intelligence and empathy among medical students: a single center cross-sectional study, Brazil, 2019. Rev Bras Educ Med. 2021;45(01). DOI: 10.1590/1981-5271v45.1-20200053.ING
[42] Hojat M, Zuckerman M, Magee M, Mangione S, Nasca T, Vergare M, Gonnella JS. Empathy in medical students as related to specialty interest, personality, and perceptions of mother and father. Pers Ind Diff. 2005;39(7):1205-1215. DOI: 10.1016/j.paid.2005.04.007
[43] Hizomi Arani R, Naji Z, Moradi A, Shariat SV, Mirzamohamadi S, Salamati P. Comparison of empathy with patients between first-year and last-year medical students of Tehran University of Medical Sciences. BMC Med Educ. 2021;21(1):460. DOI: 10.1186/s12909-021-02897-0
[44] Ayub A, Khan RA. Measuring empathy of medical students studying different curricula; a causal comparative study. J Pak Med Assoc. 2017;67(8):1238-1241.
[45] Ryan CA, Walshe N, Gaffney R, Shanks A, Burgoyne L, Wiskin CM. Using standardized patients to assess communication skills in medical and nursing Students. BMC Med Educ. 2010;10:24. DOI: 10.1186/1472-6920-10-24
[46] Mirza DM, Hashim MJ. Communication skills training in English alone can leave Arab medical students unconfident with patient communication in their native language. Educ Health (Abingdon). 2010;23(2):450.
[47] Carr SE, Celenza A, Puddey IB, Lake F. Relationships between academic performance of medical students and their workplace performance as junior doctors. BMC Med Educ. 2014;14:157. DOI: 10.1186/1472-6920-14-157
[48] Trudel JG, Leduc N, Dumont S. Communication entre soignant et soigné: historique, définitions et mesures. Psych Oncol. 2013;7:130-136. DOI: 10.1007/s11839-013-0423-5
Anhänge
| Anhang 1 | Ergänzende Tabellen (Anhang_1.pdf, application/pdf, 67.82 KBytes) |
| Anhang 2 | Merkmale der eingeschlossenen Studien (Anhang_2.pdf, application/pdf, 148.15 KBytes) |



